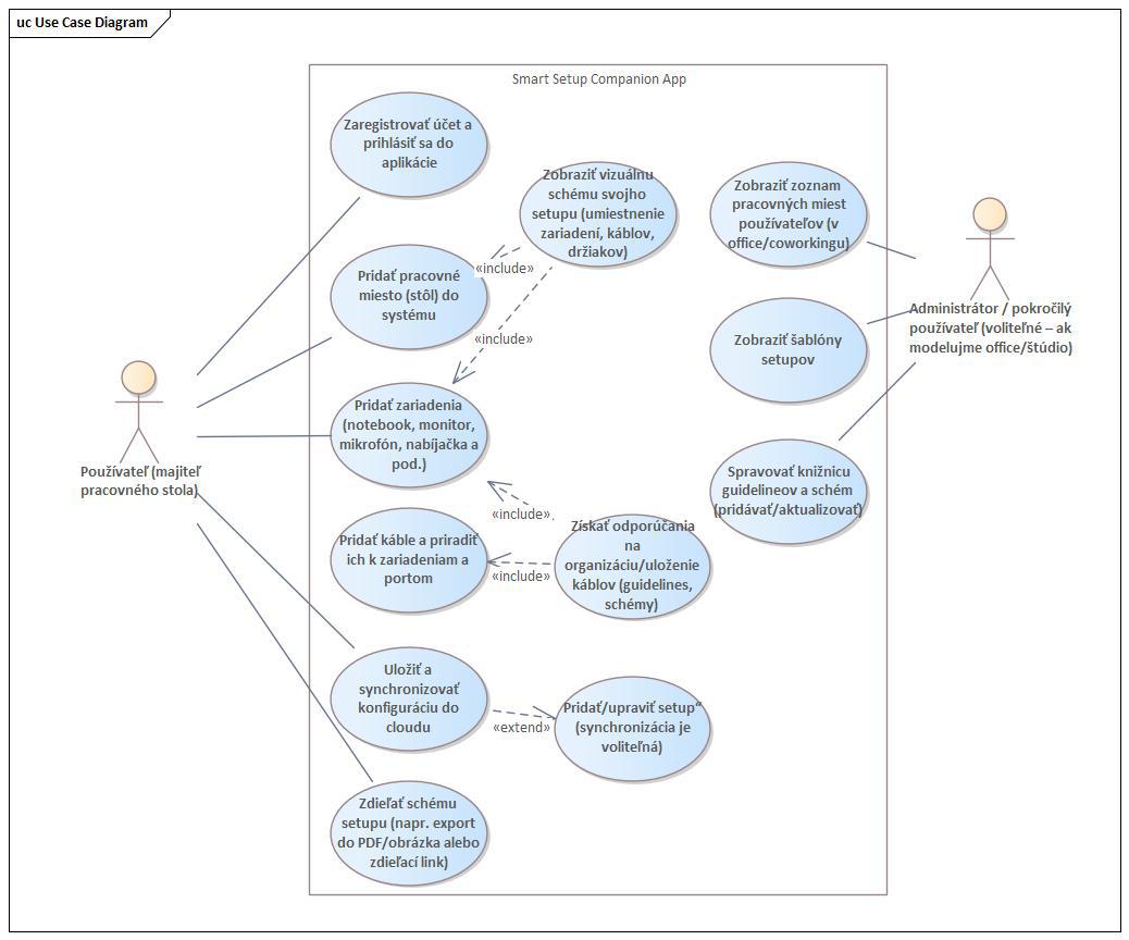
Use Case diagram
Systém: „Smart Setup Companion App“
Hlavné prípady použitia a aktéri:
- Prihlásenie/registrácia používateľa
- Vytvorenie pracovného miesta (stola)
- Pridanie zariadení (notebook, monitor, mikrofón, nabíjačky…)
- Pridanie káblov a priradenie k zariadeniam a portom
- Získanie odporúčaní na organizáciu/uloženie káblov (guidelines, schémy)
- Uloženie a synchronizácia konfigurácie do cloudu
- Zdieľanie schémy setupu (export/odkaz)
