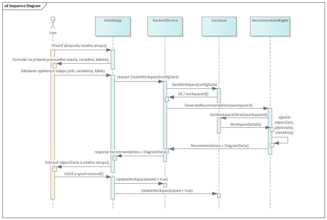
Sequence diagram
Scenár: „Používateľ získa odporúčania na uloženie káblov pre nový stôl“
Sekvencia:
- Používateľ vyplní konfiguráciu nového pracovného miesta v Mobile App
- Aplikácia pošle na Backend Service požiadavku
CreateWorkspace(configData) - Backend uloží dáta, vygeneruje
workspaceIda spustíGenerateRecommendations - Recommendation Engine načíta detaily pracovného miesta a vypočíta odporúčania (plánovanie, checklist)
- Backend vráti do aplikácie „Recommendations + DiagramData“
- Používateľ si pozrie odporúčania a uloží setup (voliteľne synchronizuje)
