Skip to main content

Use Case diagram

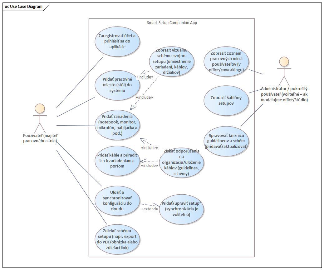
Systém: „Smart Setup Companion App“
Hlavné prípady použitia a aktéri:

  • Prihlásenie/registrácia používateľa
  • Vytvorenie pracovného miesta (stola)
  • Pridanie zariadení (notebook, monitor, mikrofón, nabíjačky…)
  • Pridanie káblov a priradenie k zariadeniam a portom
  • Získanie odporúčaní na organizáciu/uloženie káblov (guidelines, schémy)
  • Uloženie a synchronizácia konfigurácie do cloudu
  • Zdieľanie schémy setupu (export/odkaz)

Use Case diagram


Navigation: ⬆️ Up · 🏠 Home